Home
Our Approach
Services
Case Studies
About Us
Vidgit.Leaf
Technology
Contact Us
Contact Us
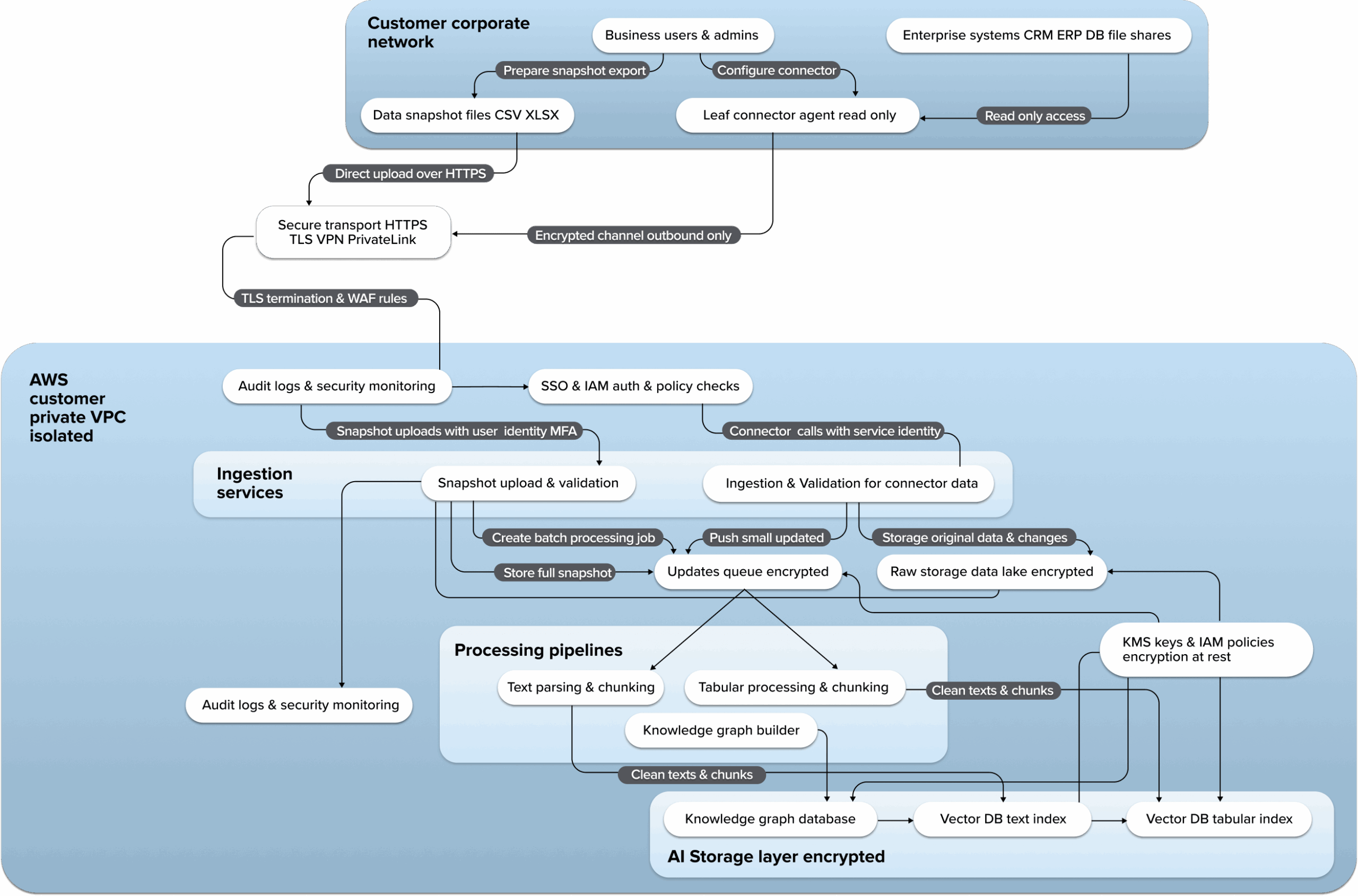
VIDGIT.LEAF
Data Storage &
Security
Download PDF
VIDGIT.LEAF
Data Upload
Procedure
Download PDF
VIDGIT.LEAF
Architecture Diagram
Download PDF